Gangen i et tariffoppgjør

Illustrasjonsbilde

Illustrasjonsbilde.

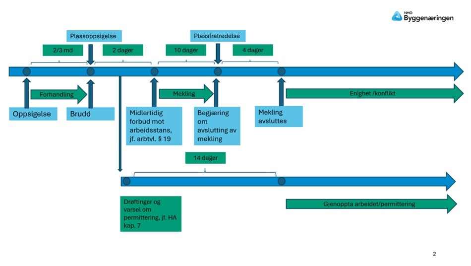
Her finner du en enkel beskrivelse av fremdriften under en tariffrevisjon.

De fleste tariffavtaler som NHO Byggenæringen er part i har utløpsdato 31. mars. NHO Byggenæringen mottar vanligvis en oppsigelse av tariffavtalene i løpet av januar måned. I tiden frem til 1. april skal NHO Byggenæringenog den aktuelle arbeidstakerorganisasjon forsøke å komme frem til enighet om en revidert tariffavtale som skal gjelde fra 1. april.

Når 1. april nærmer seg, og partene ikke har kommet frem ved forhandlinger, kan en av partene bryte forhandlingene og meddele oppsigelse av arbeidsplassene til deres medlemmer (plassoppsigelse). Riksmeklingsmannen blir orientert om bruddet, og bedriftene blir orientert fra NHO Byggenæringen eller NHO.

I løpet av de 2 første virkedagene etter bruddet i forhandlingene vil som regel meklingsmannen legge ned forbud mot arbeidsstans inntil mekling er forsøkt. Meklingsfasen kan strekke seg over tid, men kan også kreves avsluttet etter 10 kalenderdager (varsel om plassfratredelse). Plassfratredelsen vil presisere nærmere hvilke bedrifter som i første omgang kan bli rammet av en konflikt (streik eller lockout). NHO/NHO Byggenæringen vil kontakte de aktuelle bedriftene.

Når slikt varsel om plassfratredelse er meddelt har meklingsmannen 4 kalenderdager på seg til å forsøke å bringe partene frem til en enighet. Dersom enighet ikke oppnås i løpet av disse 16 dagene (2 dager + 10 dager + 4 dager), kan det bli konflikt.

Konflikten vil i første omgang omfatte de bedrifter som er spesielt nevnt i plassfratredelsen.

Når en konflikt er i gang kan en utvidelse av konflikt (flere bedrifter og arbeidstakergrupper tas ut) varsles med et nytt (plassfratredelses-) varsel på 4 dager osv.

Tiden mellom bruddet i forhandlingene og utløpet av meglingsfristen kan etter avtale mellom partene bli forlenget ut over ovennevnte 16 dager. En slik fristforlengelse skjer ofte når påsken faller inn i tidsrommet.

Da en konflikt kan være en realitet allerede 16 dager etter bruddet i forhandlingene, og bedriften vet at den i en konfliktsituasjon ikke kan opprettholde en rasjonell drift med de arbeidstakere som ikke er i konflikt, bør den allerede på tidspunktet for brudd i forhandlingene utstede et betinget permitteringsvarsel (se utkast til dette nedenfor).

Dette til tross for at man ikke har mottatt konkret beskjed fra NHO Byggenæringen eller NHO om forhandlingsbruddet. Situasjonen kan være at informasjonen fra NHO Byggenæringen/­NHO ikke når frem til bedriftene i tide. Man kan således risikere at noe av varslingsfristen for permitteringer på 14 dager løper under konflikten.


Hvem kan arbeide under en streik

Under en konfliktsituasjon skal i utgangspunktet en uorganisert arbeidstaker eller medarbeider som ikke omfattes av konflikten, ikke overta arbeidet til arbeidstakere som er i lovlig streik. Selv om det ikke er straffbart å være "streikebryter", er det ikke å anbefale at uorganiserte settes til slikt arbeid.

Arbeidsledere kan dog ut i fra et delegasjonsprinsipp settes til det arbeid som har vært utført av personer som de er ansatt for å lede. 

Bedriftene bør være klar over at uorganiserte arbeidstakere som permitteres under en konflikt neppe vil få utbetalt dagpenger fra det offentlige.


Permittering av uorganiserte

Dersom bedriften ser for seg at den må permittere uorganiserte medarbeidere eller medarbeidere som er organisert i andre forbund anbefales følgende:

Ta kontakt med tillitsvalgte. Sett opp en protokoll fra møtet med f.eks. følgende tekst:

 

Bedriften har i dag informert de ansattes representanter om at det kan bli aktuelt å permittere de ansatte i forbindelse med en eventuell konflikt under årets tariffoppgjør. Man er enig om at varslingsfristen for permitteringer løper fra arbeidstidens slutt i dag, og at permitteringsvarsel henges opp på dertil egnede steder i bedriften.

Dato................ Underskrifter................ .............................

Deretter henges det opp et betinget permitteringsvarsel. Vi foreslår følgende tekst:

 

Betinget permitteringsvarsel i forbindelse med tariffoppgjøret

I en konfliktsituasjon vil bedriften forsøke å holde virksomheten i gang så lenge som mulig. Skulle det imidlertid vise seg at dette blir vanskelig, må bedriften stenge helt eller delvis. Under henvisning til Hovedavtalens § 7-5, jf. § 7-1 gis hermed permitteringsvarsel. Så snart bedriften får mer oversikt over situasjonen vil nærmere beskjed vedrørende det endelige tidspunktet for permitteringenes iverksettelse bli gitt.

Dato............................... Bedriftens underskrift

Dersom tillitsvalgte ikke har villet undertegne protokollen fra informasjonsmøtet, henger bedriften opp det betingede permitteringsvarselet direkte.

Dersom en eventuell permittering omfatter minst 10 arbeidstakere, må arbeidsgiveren i henhold til sysselsettingslovens § 14 straks gi melding til arbeidsformidlingen i det distrikt der virksomheten ligger.

Sluttattest

De arbeidstakere som omfattes av plassoppsigelse, skal ikke ha sluttattest.

Individuell oppsigelse

Så lenge en eventuell arbeidsstans varer, har de arbeidere som omfattes av plassoppsigelse ikke anledning til å si opp sine stillinger individuelt. Individuelle oppsigelser kan først gis med varsel fra arbeidsstansens opphør.